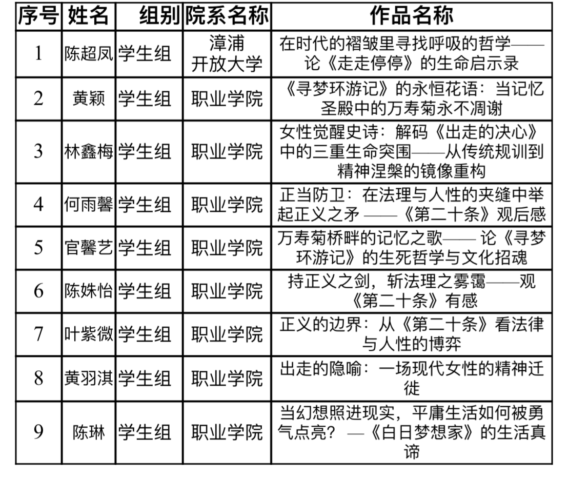
由福建省高等学校图书情报工作委员会、福建省高校数字图书馆(FULink)主办,资源建设管理中心图书馆承办,在学校团委和职业学院等部门共同支持下,第六届福建省高校“学问杯”影评大赛作品征集已经结束。我馆共收到影评作品64篇,根据组委会入围规则,经过查重、初审,拟推荐9篇学生作品报送大赛组委会。现将入围作品名单公布如下:

恭喜以上入围的同学,期待这些入围作品能在大赛全省评选中取得优异成绩!也希望没有入围决赛的同学们再接再厉,继续提高创作水平!
福建开放大学图书馆
2025年5月14日
供稿人:李超杰
图 片:李超杰
审核人:卓晶晶